Amplificator 45W/8Ω

ElfElectronicArt
Amplificator audio performant cu schemă simetrică, configurabil în versiune Darlington sau Sziklai._x000D_\n_x000D_\nOferă 45W la 8Ω, alimentat la ±30V, cu protecție la suprasarcină și bandă largă de frecvențe (2Hz – 70kHz)._x000D_\n_x000D_\nIdeal pentru proiecte DIY audio.
Cod Produs: 03-016 Ai nevoie de ajutor? 0724346137
  • Descriere
  • Review-uri (0)

Amplificator audio simetric 45W – versiuni Darlington și Sziklai

_x000D_\n

Acest amplificator audio este un montaj de putere, realizat în două versiuni distincte:

_x000D_\n_x000D_\n
    _x000D_\n
  • _x000D_\n

    Etaj final Darlington

    _x000D_\n
  • _x000D_\n
  • _x000D_\n

    Etaj final Sziklai

    _x000D_\n
  • _x000D_\n
_x000D_\n

Ambele oferă performanțe ridicate și stabilitate, fiind potrivite pentru proiecte de audio Hi-Fi.

_x000D_\n_x000D_\n

Caracteristici tehnice

_x000D_\n
    _x000D_\n
  • _x000D_\n
      _x000D_\n
    • _x000D_\n

      Tensiune de alimentare: ±30Vdc

      _x000D_\n
    • _x000D_\n
    • _x000D_\n

      Putere debitată pe ieșire: 45W / 8Ω

      _x000D_\n
    • _x000D_\n
    • _x000D_\n

      Sarcină recomandată:

      _x000D_\n
    • _x000D_\n
    • _x000D_\n

      Bandă de frecvențe: 2Hz – 70kHz

      _x000D_\n
    • _x000D_\n
    • _x000D_\n

      Slew-rate: 7V/µs

      _x000D_\n
    • _x000D_\n
    • _x000D_\n

      Protecție la suprasarcină (scurtcircuit pe ieșire)

      _x000D_\n
    • _x000D_\n
    _x000D_\n
  • _x000D_\n
_x000D_\n

Recomandări de utilizare

_x000D_\n
    _x000D_\n
  • _x000D_\n
      _x000D_\n
    • _x000D_\n

      Nu se recomandă utilizarea cu sarcini sub . Protecția intră în funcțiune la sarcini <6Ω.

      _x000D_\n
    • _x000D_\n
    • _x000D_\n

      Montajul trebuie instalat pe un radiator adecvat pentru disiparea termică.

      _x000D_\n
    • _x000D_\n
    • _x000D_\n

      Alimentarea trebuie făcută dintr-o sursă capabilă să livreze minim 70W (ideal ~90W).

      _x000D_\n
    • _x000D_\n
    _x000D_\n
  • _x000D_\n
_x000D_\n

Linkuri utile

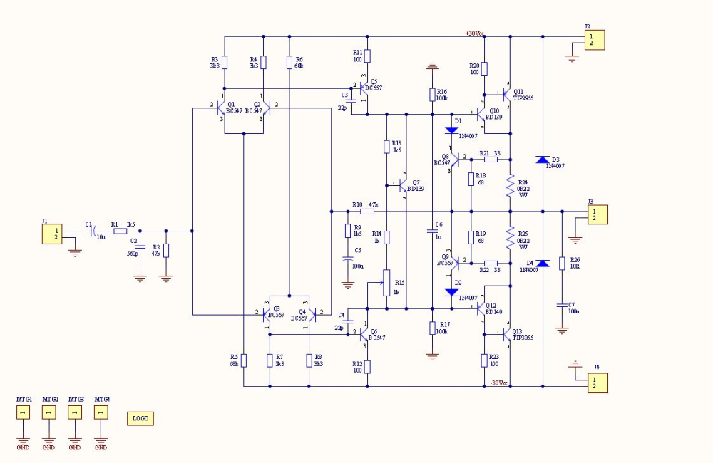
_x000D_\nSchema montajului:_x000D_\n_x000D_\n _x000D_\n_x000D_\nDesenul de asamblare:_x000D_\n_x000D_\n _x000D_\n_x000D_\nMontare_x000D_\n_x000D_\nTestare_x000D_\n

Montare & Testare

_x000D_\n

Fiecare montaj este asamblat manual, cu grijă și atenție la detalii, apoi testat individual pentru a asigura o funcționare impecabilă.
Produsele testate sunt disponibile doar pe bază de precomandă, cu un timp de livrare de aproximativ 2 săptămâni.

_x000D_\n

Beneficiați de 6 luni garanție, valabilă atunci când montajul este instalat de un specialist acreditat.

_x000D_\n _x000D_\n_x000D_\nPentru românii din Diaspora (Germania și alte țări din vestul Uniunii Europene),_x000D_\nprodusele noastre sunt disponibile și pe platforma Kleinanzeigen Germania._x000D_\n

Suntem la dispoziția dumneavoastră pentru orice informație suplimentară:

_x000D_\n_x000D_\n
    _x000D_\n
  • Email: contact@mugurdobre.ro
  • _x000D_\n
  • Telefon: +40.723.322.074
  • _x000D_\n
_x000D_\n _x000D_\n_x000D_\nPolitica de retur
Vezi mai mult Informatii conformitate produs
Daca doresti sa iti exprimi parerea despre acest produs poti adauga un review.

Review-ul a fost trimis cu succes.

Compara produse

Trebuie sa mai adaugi cel putin un produs pentru a compara produse.

A fost adaugat la favorite!

A fost sters din favorite!